Stepper Motor Driver Design
Adam Kaufman is working on designing stepper motor drivers that are easy to make and assemble at home.
Design Goals
- Single Sided PCB
- Large Traces, easy use the
- Lowest cost components
- Pretty (haha oh boy did I miss that mark)
Design 1
This is a simple L298 board. If you have a microcontroller doing the hard work for you, and depending on your motors, this may be a good fit for you. Based off the Solarbots K CMD
Schematic:
![]()
Board:
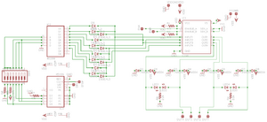
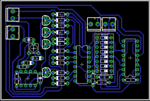
Design 2
This design includes two logic ICs, a CD4516BE and a CD4028BE, to control the step and direction and the L298 to control the actual motor. Kind of a composite of Design 1 and the Easy CNC Driver from this instructable. You can watch a video of it making the lights blink and the wheels turn on vimeo.
Schematic:
![]()
Board:
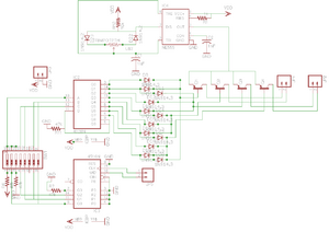
Design 3
This design is basically Design 2 with a somewhat failed attempt at a 555 timer to do adjustable PWM, which is required for my high-torque motors. Technically this design works (in a simulator), but I was having all kinds of problems making it work in the real world. I’ve considered a few other ways of doing this, but I kind of gave up at this point and ordered a couple L297s.
Schematic:
![]()
Board:

